Maintain Per Diem Schedules
There are few major steps to maintain per diem schedules.
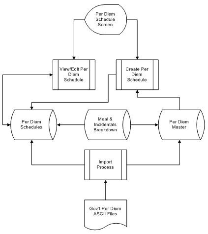
The following diagram illustrates how per diem schedules are maintained.
As the schedule maintenance diagram illustrates, the system has three sets of per diem data:
- Per Diem Master — This data represents the master list of all per diem locations for each source and location type. When Time & Expense with ESS ships, the Per Diem Master is empty. When you post from the Per Diem Preprocessor utility or import directly from the government files, the records are kept in this master table. Later postings or imports append new records. When you create a new per diem schedule, the system populates the schedule using the records it finds in the master that have the appropriate source and location type.
- Per Diem Schedule — The per diem schedules you create are stored here. New schedules are populated from the Per Diem Master and, once a schedule is populated, you can make override entries to the schedule. When you later post or import updated government per diem information, both the Per Diem Master and the appropriate per diem schedules are updated with the new information.
- Meals & Incidentals Breakdown — This table contains the breakdown of meals and incidental expenses by source, total amount, breakfast, lunch, and dinner. This table is pre-populated with all CONUS and OCONUS meal amounts. To maintain this table, click on the main menu to open the M&IE Breakdown screen.
